Latching vs Self Holding Relays

More
4 years 9 months ago - 4 years 9 months ago #747 by Mark
Latching relays and self holding relays (for lack of a better term) function quite differently.

A three-phase power contactor is just a big relay designed for high current flow applications. Most of these function as latching relays.   
  
     
 
    
One energizing coil can have current flow in two directions. Current flow one way "sets" (or closes) the contactor. Flow in the opposite direction will cause the contactor to open. In either case, the contactor will remain in it's last state or what is referred to as latched.   
  
     
 
  
A self holding relay, once set, will provide it's own power or ground path through its internal contacts to the energizing coil. As long as the power or ground path is maintained , the relay will stay energized. Removal of power or ground will cause the relay to fall back to a un-energized condition.  
  
      
 
     
  
 
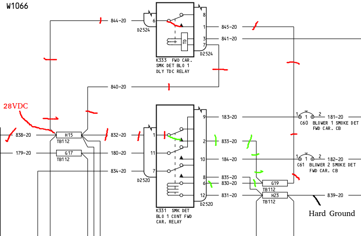
The red path is the original "set" current through the time-delay relay. The green path provides coil excitation once the relay has energized. Even if the time-delay relay above relaxed, the self holding would remain energized.

(As a note: All relays are shown in a relaxed (or un-energized) condition unless otherwise noted. This rule seems to be standard for all aircraft manufactures, commercial and corporate.)
Last edit: 4 years 9 months ago by Mark.

Please Log in or Create an account to join the conversation.

More
4 years 9 months ago #754 by Clipper
I was used to simple Normally Open and Normally Closed! I wasn't aware of these varieties, with their unique operating characteristics.

Please Log in or Create an account to join the conversation.

More
4 years 9 months ago - 4 years 8 months ago #756 by Mark
A self holding relay is just a regular engaged/disengaged relay that has been wired to use it's own contacts as a power/ground pathway once it is engaged.

K505 in this image is "holding" its ground path through one set of contacts. As long as the pressure switch is made, K505 will hold itself engaged.
  
  
 
Last edit: 4 years 8 months ago by Mark.

Please Log in or Create an account to join the conversation.

Time to create page: 0.684 seconds